EV充電器(50~350kW)
オートモーティブ(車載)アプリケーション
EV充電器(50~350kW)
注目の製品はこちらから
- AURIX™車載用32ビット マルチコア マイコン
- シリコンカーバイド CoolSiC™ MOSFET、モジュール
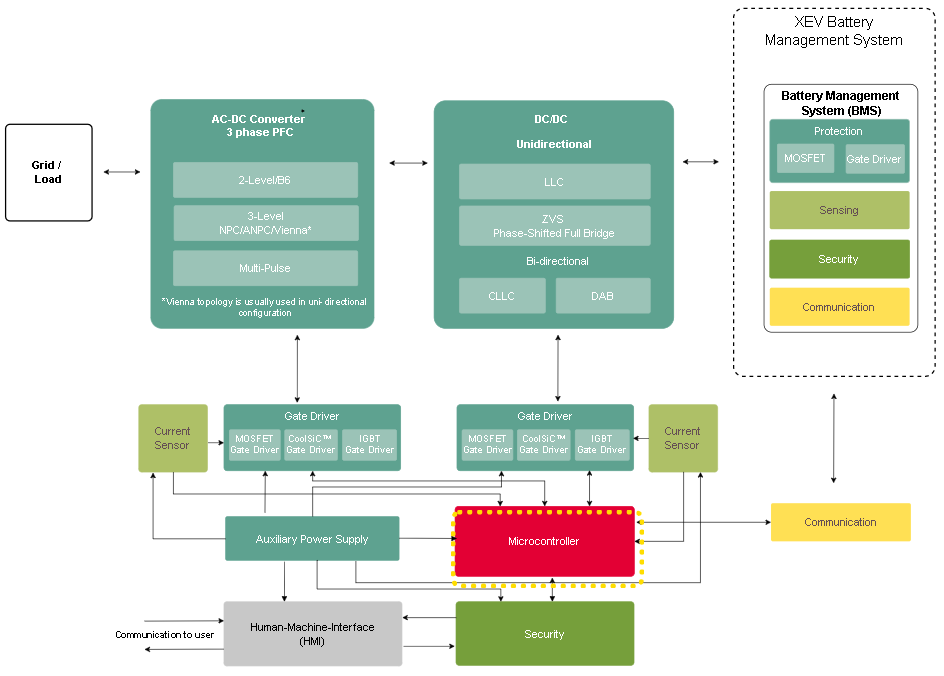
回路図の説明
高品質ディスクリートソリューションの幅広いポートフォリオを通じて、インフィニオンは、DC急速EV充電における高効率高電力密度と高い信頼性を実現するお手伝いをします。
以下ページから、50~350 kW 充電器向けソリューションの詳細情報を
御覧いただけます。
資料ダウンロード
◇EV充電器向けのIGBTパワーモジュール、SIC-MOSFETパワーモジュール製品情報はこちらをご覧ください
・Infineon IGBTパワーモジュール
・Infineon SiC-MOSFETパワーモジュール
・Infineon ローパワーモジュールのEasyファミリー
・Infineon ローパワー~ミドルパワーモジュールのEconoファミリー
EV充電器向けのインフィニオン製品に関するお問合せは、NEXTY Advanced Technologyカンパニーまで!
・Infineon IGBTパワーモジュール
・Infineon SiC-MOSFETパワーモジュール
・Infineon ローパワーモジュールのEasyファミリー
・Infineon ローパワー~ミドルパワーモジュールのEconoファミリー
EV充電器向けのインフィニオン製品に関するお問合せは、NEXTY Advanced Technologyカンパニーまで!
